健康職場
健康職場
健康職場
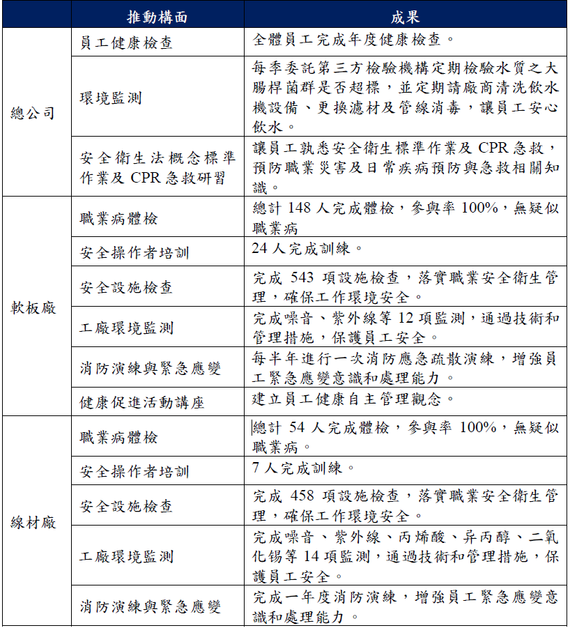
圓裕積極推動職業安全衛生與健康促進,透過預知、認知、評估、控制與PDCA 精神,持續提升安全又健康的工作環境與改善工作場所危險因子;長久以來,圓裕秉持致力於員工關懷與照護、員工安全意識提升,善盡企業社會責任並追求企業永續經營,我們始終如一堅信員工的安全健康是企業的無價財產,也期望締造優質安全且健康之企業職場。
職業安全衛生運作
為員工和在公司工作的承攬商員工提供安全、健康的工作環境,持續改進職業健康安全績效,昆山圓裕推行的職業衛生安全管理系統ISO 45001,已覆蓋100% 工作者、活動及工作場所。並取得「職業安全衛生管理系統 ISO 45001:2018」外部查證,確保員工與承攬商均符合法規要求和其他要求。
職業安全衛生危害與災害預防
危害辨識、風險評估和事故調查是企業安全管理中重要的元素,為了有效達成安衛管理系統之需求,昆山圓裕在辦公室及現場各類作業可能會造成人員傷害及財產損失之作業,進行全面危害鑑別與風險評估,且訂定《危險源辨別風險評價和控制管理程序》,對過去、現在之安衛管理績效加以檢討,透過仔細審查工作場所的各個方面,確定相關潛在危害源,並根據危害的潛在傷害程度和發生頻率來評估風險的程度,再依照風險程度的不同採取因應措施以降低風險。
職業安全衛生之工作者參與、諮商與溝通
為了確保工作場所的安全和健康,以及職安衛政策能夠確實符合員工的需求,透過員工直接的參與溝通扮演著關鍵作用,圓裕提供暢通的溝通管道,包括定期的勞資會議、職業安全衛生委員會、ISO9001&45001 系統管審會等,員工皆能參與勞動條件與勞工福利等議題討論,積極發展良好勞資關係,避免勞資爭議事件。

職業安全衛生教育訓練
圓裕依據職業安全衛生相關法規及需求,排定年度教育訓練:新人教育訓練、消防演練、特殊資格人員在職回訓等職業安全衛生教育訓練,透過年度教育訓練計畫,持續掌控特定人員安全衛生資格,以符合法規要求;此外,透過定期/ 不定期稽核及巡檢設計出適宜的每月主題性安全衛生主題宣導。
為確保緊急事故之應變,每半年實施消防演練。2023 年度總公司及昆山圓裕皆依規定完成新進員工職業安全訓練及三級安全教育培訓。
減緩職業安全衛生衝擊
圓裕每年度透過ISO 45001 職業安全衛生管理系統方案,持續提升職場安全。

推動員工肥胖及三高等之具體措施與實施成效
本公司為防治員工肥胖及三高(即高血糖、高血脂、高血壓)等慢性疾病,除了每年進行員工健康檢查外,不定期宣導健康促進資訊,增進員工健康與衛生觀念,並於2025年8月20日邀請健康管理顧問公司主講「千萬別愛上新四高」講座,共有21名同仁參與。
健檢統計
| 年度 | 健檢人數(台灣總公司) | 代謝症候群人數 | 代謝症候群比例 | 代謝症候群高風險人數 | 代謝症候群高風險 比例 |
| 2024 | 42 | 11 | 26.19% | 13 | 30.95% |
| 2025 | 46 | 8 | 17.39% | 11 | 23.91% |
附註:
(1)腹部肥胖:男性的腰圍 ≧ 90cm(35 吋)、女性腰圍 ≧ 80cm(31 吋)。
(2)血壓偏高:收縮壓 ≧ 135mmHg 或舒張壓 ≧ 85mmHg。
(3)空腹 血糖偏高:空腹血糖值 ≧ 110mg/dL。
(4)空腹三酸甘油酯 偏高:≧ 150mg/dL。
(5)高密度脂蛋白膽固醇偏低:男性 < 40mg/dL、女性 < 50mg/dL。
透過健康檢查追蹤公司同仁肥胖及三高之統計數據,針對三高族群、代謝症候群(符合附註三項指標)以及其高危險群(符合附註一至二項之指標)由管理處發出電子郵件提醒同仁追蹤檢查。